關於公會
1
最新消息
2
各政府部門發放公文
3
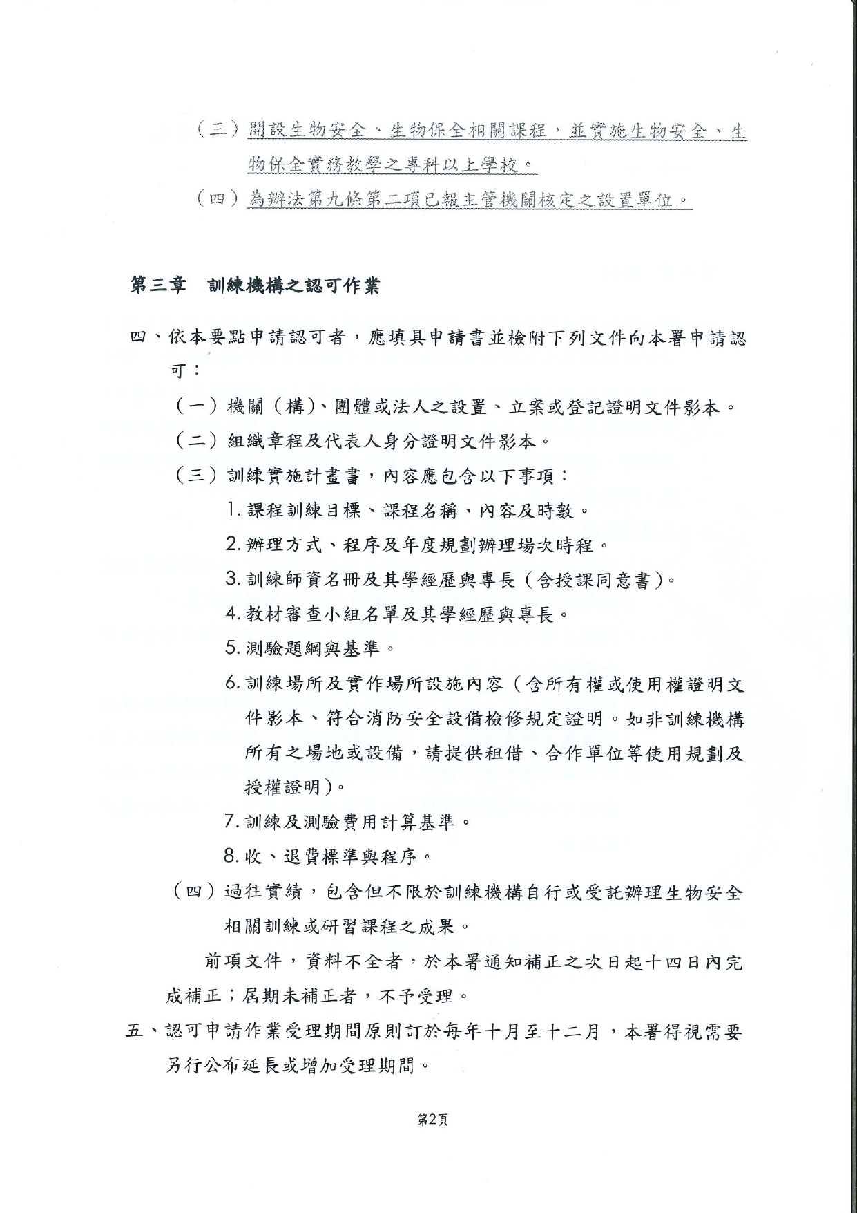
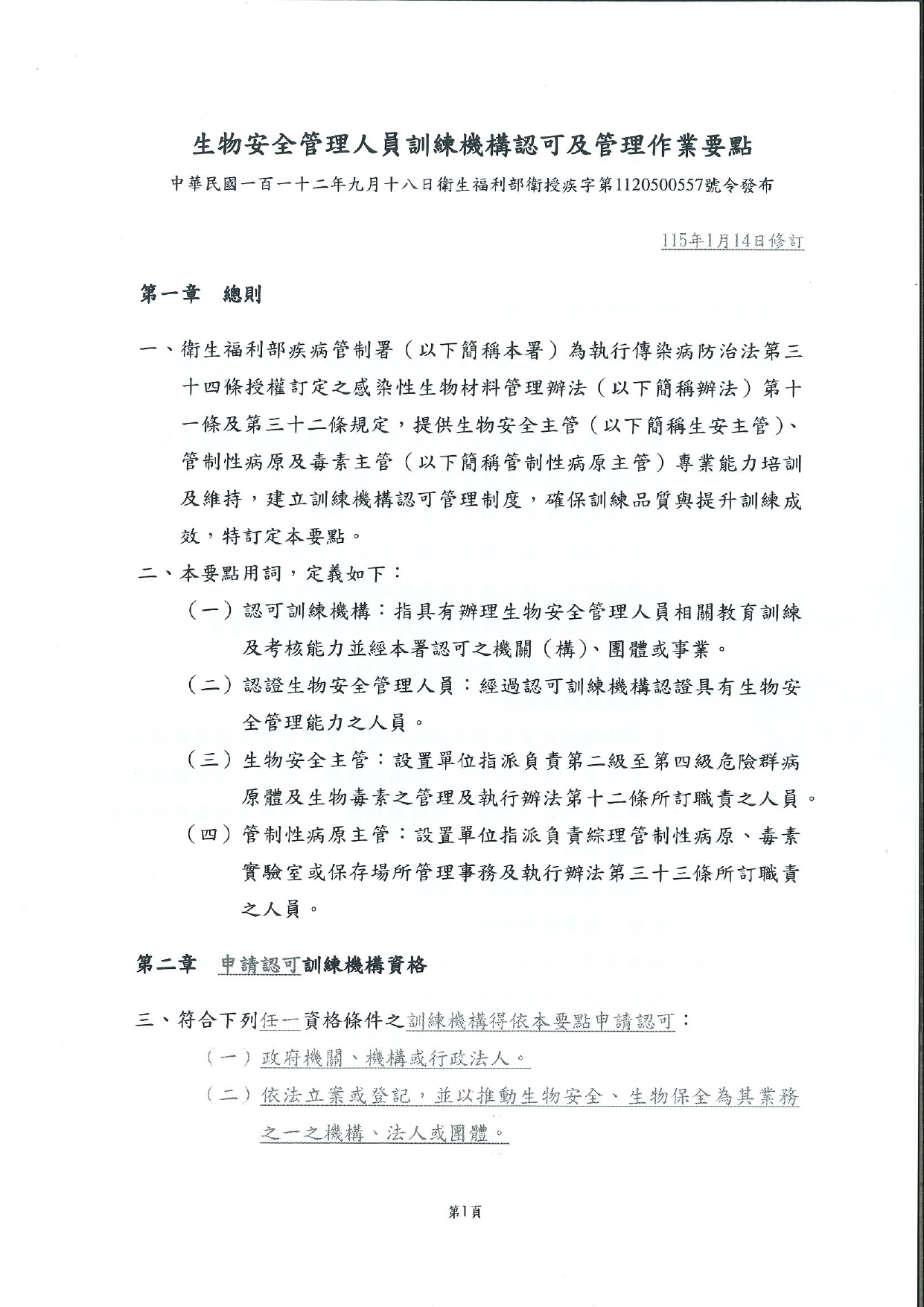
0119_產發署_產化字第11500077080號_生物安全管理人員訓練要點修正4
https://www.taepi.url.tw/ 臺灣環境衛生用藥工業同業公會
臺灣環境衛生用藥工業同業公會 新竹市香山區牛埔南路105號
115年3月 https://www.taepi.url.tw/hot_531130.html 115年3月 2026-04-09 2027-04-09
臺灣環境衛生用藥工業同業公會 新竹市香山區牛埔南路105號 https://www.taepi.url.tw/hot_531130.html
臺灣環境衛生用藥工業同業公會 新竹市香山區牛埔南路105號 https://www.taepi.url.tw/hot_531130.html
https://schema.org/EventMovedOnline https://schema.org/OfflineEventAttendanceMode
2026-04-09 http://schema.org/InStock TWD 0 https://www.taepi.url.tw/hot_531130.html